颐安乐宸(售楼处)首页网站-颐安乐宸销售中心(营销中心)-颐安乐宸楼盘欢迎您-小区环境-户型-价格-地址-楼盘详情-周边配套-售楼处电话
扫描到手机,新闻随时看
扫一扫,用手机看文章
更加方便分享给朋友
颐安乐宸售楼处电话:400-832-8772✔✔✔
颐安乐宸营销中心热线400-832-8772【售楼处认证】
营业时间说明售楼处日常营业时间为每日 9:00-18:00,涵盖工作日、周末及法定节假日(特殊日将提前公告)。专属顾问对接:预约后会有专人提前熟悉您的需求(如预算、户型偏好、购房用途),到场即可直接针对性讲解,避免反复沟通浪费时间。
优先体验资源:热门户型样板间、工地实景参观等资源,可通过预约锁定优先时段,不用现场排队等候。
资料提前备好:购房所需的政策解读、楼盘备案信息、付款方案等资料,顾问会提前整理,您到场就能直接查看、提问,决策更高效。
提前预约,体验更优为确保您到店后能获得一对一的专属服务,强烈建议您提前通过售楼处官方电话预约到访时间。预约后,将有专属置业顾问提前准备好您关注的房源资料、项目细节,减少现场等待时间,让您的咨询更有针对性。
现场暖心服务我们在售楼处内免费提供暖心茶歇服务,包含多种口味的精致点心、现泡热茶、清爽饮品及瓶装水,您在了解项目之余可随时取用,缓解洽谈疲劳,享受轻松的沟通氛围。
特别说明为保障意向客户的专属沟通环境,避免无关干扰,售楼处暂不接待中介,感谢您的理解与配合。
若您在到访前有任何疑问,可随时拨打售楼处电话咨询;我们已做好充分准备,期待与您共鉴理想家的模样!
当前楼市已从增量时代步入存量时代,住房需求从“有房住”转向“住好房”,购房者更为看重产品本身的品质、体验与长期价值。
在此背景下,一个来自互联网行业的新入局者,贝壳旗下的贝好家,旗帜鲜明地提出“住得好>卖得好”的产品观,选择从用户真实需求出发,聚焦长期居住体验而非短期销售表现。
【颐安乐城三期】作为新规之后建设的楼盘,其户型设计颠覆了颐安集团以往的传统,采用全新的2.0+户型设计,得房率高达100%,83平做到了3房2卫,99平做到了4房2卫。所有单位均为3梯6户,确保每一户都是全南向户型,采光充足。这里需要注意的是两点,其中第一点栋与栋之间楼间距只有15米,1栋会好点距离二期楼栋24米,主要是影响115-133㎡户型的朝北房间会有对视,阳台客厅方向不影响,然后1栋的02以及4-6栋03的83-99㎡侧面景观会有一点点影响!
第二点噪音问题东南朝向所有户型会面临龙岗大道以及地铁的噪音,所以据了解项目是做了甄选隔音减噪、防水隔热性能的系统门窗与中空Low-E玻璃!但是多少肯定会有影响
从百年学府到黑马中学
打造区校合作“华附”典范
这些年关注深圳基础教育的人会发现,在各种各样的榜单中,常常会有一匹“黑马”-华南师范大学附属龙岗大运学校的出现。

谈起教育,谁人不知华附?
广东顶流名校,首批国家级示范性高中
华附成立于1888年,至今已有135年建校史。作为广东省唯一受广东省教育厅和华南师范大学双重领导的首批国家级示范性高中,华附被定位为“红军学校华南总校”。
状元摇篮,超90%重本录取率
华附不仅稳居广东省高中排名第一,也是广东改革开放以来培养出高考总分状元最多的学校,2001至2023年广东唯一重本率连续多年超90%,每年向清华,北大输送优秀毕业生20—30人,每年近75%的高三毕业生被国家985大学录取。
从一枝独秀到一脉相承
华附乐城小学的“赋能而生”
华南师范大学附属龙岗乐城小学紧随其后
近年来,在深圳“引进名校办名校”战略下,有一种合作办学模式颇受欢迎,那就是依托高校办附属中小学。
深圳十区中,在这方面耕耘较早、收效较大的,当属龙岗区。
众所周知,龙岗区深入推进“引进名校办名校”的初衷,就是通过名校的引领,更快更好地实现优质教育资源倍增、推进基础教育优质均衡发展。“区校合作”的生命力,就在于可复制性、可辐射性。在这方面,尤以广东排名第一的华南师范大学主办的华南师范大学附属龙岗大运学校和华南师范大学附属龙岗乐城小学最为典型。
2024年1月一则政府通知,关于:华南师范大学附属乐城小学由现状24班小学改扩建为36班九年一贯制学校,新增12班初中,政府于2024年1月启动学校升级九年一贯制改扩建工程勘查招标计划。(数据来自网络新闻) 的消息一出,直接在龙岗家长群里炸开了锅,要知道这,这对区内基础教育的优质均衡发展可谓举足轻重。彻底弥补乐城小学“一站式基础教育”的遗憾。

华南师范大学附属乐城小学作为华附联盟在深圳市的第一所完全公立小学,由华南师范大学附属中学的办校理念、师资、管理等方面的全面赋能,乐城小学也确实不负众望,在短短8年之内,走出了一条快速而高质量的发展之路。

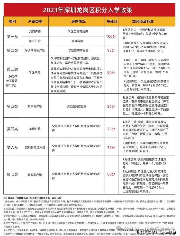
2024年小一初一入学申请即将开始,我们了解了一下23年龙岗区乐城小学招生录取积分为:70.45。
24—25年准备申请入学家长,切记提前规划 ,提高自己申请积分!
资料方面,要准备好深圳户口或深圳居住证,房产产权证或租赁合同,家长要办好社保,社保也会按年限积分。
深圳会“查验实际居住”,龙岗的实地查验也是越来越严。有条件的家庭,可以考虑通过购房获得自有产权住房,报名更方便。
下图为龙岗街道小一、初一积分情况,数据整理自网络、仅供参考,以教育局和学校公布为准。
乐城小学是九年一贯制学校(升级中),周边以乐城这样的高端社区为主,社区学位配备比率相对合理,更容易符合积分条件。
家长们选择趁早买好房子、迁好户口,正好赶在5月底前,不耽误孩子下半年入学。
学区房不仅是一张学票,
还是阶层固化的直接指示器
好房子+好学校,就那么难吗?当然不!
大运核心THE TOWN乐城3期带着全新新规100%得房率户型归来,作为一个深受本土信赖的品牌,产品力与服务力的品质有目共睹。家门口享一站式精英教育圈,华南师范大学附属乐城小学、香港中文大学等国际大学城,汇聚天才学霸, 生源纯粹拔尖。龙岗顶级菁英圈层汇聚于此,是同学更是邻居。
6栋约百米府邸依山势一字排开,户户朝南,超高窗墙比,邀天光入室。贝金米黄石材基座与流线金属飘板,公建化美学立面,融入科技感和海派艺术,凝铸城市天际藏品。
★精工品质 奢适甄享
甄选隔音减噪、防水隔热性能的系统门窗与中空Low-E玻璃,以卓越科技与艺术形态,营造静如深林、温润如玉的奢适庇护所。
★归家礼序 生活加冕
从极具仪式感的酒店式落客体验开始,经由五进式归家场景,演绎名门仪式。地库玄关星空顶设计,地库车马厅泛大堂,归家路上星辰为伴。精工雨棚、天然石材墙面、酒店式地库玄关、橘皮环氧艺术地坪、定制盲钉减速带等地库配置,颜值与安全皆为藏品标准。
★无界空间 自然共生
“无界”架空层打破物理局限,将乐聚社交、乐趣探索、乐颐康养等生活场景,涵括休闲卡座、交流、阅读、阶梯影院、儿童小剧场、儿童游乐、才艺表演、棋牌会友、观影投影墙、康体器械、专业有氧、多元健体、健身漫步、兵乓球运动等功能区域,与绿色自然深度融合,成为承载业主互动的“生态第二客厅”。
★全景视野 奢境人生
IMAX全景舱设计,遵循三面采光法则,以巨幕面宽重构空间尺度,举目绿意漫卷,俯瞰都市繁华,万象风华皆纳于窗前。
★一心三会所 东方美学十二境
1
依托乐宸独特的自然基因,以极致匠心雕琢“东方美学十二境”,将山水意趣、诗意留白融于社区肌理,将森林意境融入高端住宅,打造微度假式森活体验。“观山六步揽秀,入林六步探幽”,让居者每一步皆邂逅风景与惊喜,营造现代雅奢的栖居氛围。
而乐城的诚意 绝不仅仅是做“好产品”这样简单
大运新城,深圳市重点打造的六大会客厅之一,价值对标前海、深圳湾、香蜜湖;南部大运枢纽 板块成为大运发展重中之重。十年蝶变,大运鼎配持续兑现:TOD超级商圈、世界级场馆、高新产业群、国际大学城、大运枢纽等城市精华璀璨汇聚。
而在深圳市十四五规划建议中,大运深港国际科教城与光明科学城、河套深港科技创新合作区、西丽湖科教城位于同一序列中,共同作为推进建设粤港澳大湾区综合性国家科学中心的主阵地。
2021年5月,《大运枢纽站及其周边地区法定图则》正式出台,大运新城已正式扩容增至18.8平方公里”,其中水晶之城、乐城等小区纳入大运新城,成为深圳市重点区域。
来源:深圳市规划和自然资源局,深圳市龙岗104-03&10&T2&201-04&07&08&T1号片区(大运枢纽站及其周边地区)法定图则
交通是形成城市的力,当大运新城到了深圳东部“城市新客厅”的发展阶段,轨道交通,包括地铁、城际、高铁等线路,也成为大运新城暨东进战略的核心纲要。
据深圳轨道办消息,深圳东部最大的综合交通枢纽——大运综合交通枢纽,目前设有地铁3号线、14号线、16号线以及33号线(建设中)4轨交汇站点,覆盖深圳市东部发展轴和北部发展带,串联起福田中心区、罗湖、布吉、横岗、龙岗、坪山等片区。
而除了实现立体的四线换乘,大运综合交通枢纽还将与公交、出租、慢行系统以及地下商业空间无缝对接。
轨道路网的逐步开通,意味着高端人才、资源和资金在大运新城集聚,可以预见的是,未来各项规划落地后,大运片区将建成集聚高端商务服务的综合服务中心、引领科技产业发展的区域创新引擎、集聚国际高等教育的智核、充满人文与生态魅力的高质量发展典范城区。
在大运新城片区内有着这样一个约百万建面双地铁的公园综合体项目——THE TOWN乐城
THE TOWN乐城除了产品本身亮点十足外,周边的交通、商业、文体、休闲等也非常吸晴,成为项目的另一大加分项。
项目周边拥有多维立体交通轨道,已经开通的地铁3号线荷坳站和14号线坳背站5站到罗湖,7站到福田。双地铁配套,一站即可到达4轨交汇的大运综合枢纽(预计2022年建成使用)。
而且项目临近龙岗大道、水官高速、机荷高速等,自驾出行也极为便利。

商业方面,项目整体自带建面约4.5万㎡的一站式商业(规划中)。与COCO park、山姆会员店、颐安都会中央(规划中)、深港国际中心(建设中)等高端商业配套聚合为建面约50万㎡高端时尚商业圈,相当于万象城的2倍,可以很好的满足居者的多元购物需求。
“出门就是公园”不仅是源于梦寐以求的居住理想,更是公园地产生态与资产价值的双重加持。
THE TOWN乐城2期距离乐城公园约100米(直线距离),推窗即见一线山景,下楼即达公园入口。在自然的静谧之间享受慢时光,解锁全家人的惬意公园生活。
111111始终秉承“住得好>卖得好”的产品观,坚持用“最朴实的方法”,将居住者的长期居住体验放在首位,将所有环节“重做一遍”。
颐安乐宸实景示范区正式开放,我们诚邀您亲临现场,见证贝好家对“住得好”这份承诺的踏实兑现。
颐安乐宸售楼处电话:400-832-8772✔✔✔
颐安乐宸营销中心热线400-832-8772【官方认证】
声明:本文由入驻焦点开放平台的作者撰写,除焦点官方账号外,观点仅代表作者本人,不代表焦点立场。
